近期,为了解市场上销售儿童服装的质量状况,向消费者提供客观的消费信息,引导消费者科学理性消费,北京市消费者协会对部分儿童服装开展了比较试验。测试结果以星级表示,星级越多表示质量越好。经测试,有65件样品所有测评项目均表现良好,2件样品仅产品使用说明存在瑕疵,消费者可以放心选购,具体如下:


一、比较试验样品
比较试验样品由北京市消费者协会工作人员从电商平台购买,共购买了67个品牌的80件样品,单价从54.9元至3413.74元不等。其中,有两件样品涉及境外商品在国内销售问题,我会已约谈相关平台企业。
样品委托广州恒仓检测技术有限公司进行测试,测试结果仅对购买的样品负责。
二、测试标准、测试项目及评价方式
比较试验依据GB 31701-2015《婴幼儿及儿童纺织产品安全技术规范》、GB/T 5296.4-2012《消费品使用说明第4部分:纺织品和服装》、GB/T 29862-2013《纺织品纤维含量的标识》、GB/T 39508-2020《针织婴幼儿及儿童服装》、GB/T 31900-2015《机织儿童服装》、FZ/T 81006-2017《牛仔服装》等标准对样品进行测试。
对于理化性能项目(产品使用说明除外)测试结果均符合相关标准规定的样品,按照评分标准将各项目测试数据转化为星级,“★”表示一星,“☆”表示半星,星级越多表示结果越好,同星级样品排名不分先后。
三、测试结果
经测试,78件样品中,有11件样品的理化性能测试结果存在问题,未进行综合评星;其他67件样品中,51件样品的综合表现评为5星,15件样品的综合表现评为4星半,1件样品的综合表现评为4星。
(一)存在问题样品情况
78件样品中有2件样品仅产品使用说明存在瑕疵;有11件样品未达到测试标准或比较试验方案的要求,涉及测试项目有纤维含量、绳带要求及耐湿摩擦色牢度3个项目。
1.产品使用说明
产品使用说明承担着向消费者准确传达产品基本信息、性能参数及安全使用方法的重要职责,是商品的名片和质量承诺,也是消费者选购商品的重要依据和维护自身权益的重要凭证。产品使用说明不符合要求,可能影响消费者的选购决策,更可能导致消费者无法正确使用商品。依据GB/T 5296.4-2012和GB 31701-2015规定,产品使用说明应包括:制造者的名称和地址、产品名称、产品号型或规格、纤维成分及含量、维护方法、执行的产品标准、安全类别等信息。本次比较试验中,有4款样品存在标注信息缺失、错误、不一致等问题。
产品使用说明存在问题的样品
2.纤维含量
纤维含量反映了产品的材质构成,是决定产品的价值和穿着舒适性的重要因素,也是消费者选购的重要参考指标。本次比较试验依据国家标准GB/T 29862-2013及相应产品标准对样品纤维含量进行测试,2件样品的纤维含量测试结果存在含量偏差超出规定允差范围、没有采用纤维的规范名称、没有标明应标识部位的纤维含量等问题。
纤维含量存在问题的样品
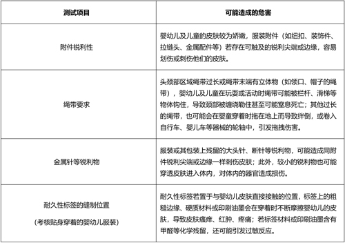
3.附件安全
童装的附件安全不符合要求,可能对儿童身体带来直接的伤害。本次儿童服装比较试验依据强制性国家标准GB 31701-2015对样品的附件安全进行测试,测试项目包括附件锐利性、绳带要求、金属针等锐利物、耐久性标签位置。其中2件样品在绳带要求测试中存在背部有绳带伸出、绳带长度超出标准规定等问题。儿童服装的头颈部区域绳带过长或绳带末端有立体物(如领口、帽子的绳带),婴幼儿及儿童在玩耍或活动时绳带可能被栏杆、滑梯等物体钩住,导致颈部被缠绕勒住甚至可能窒息死亡;其他过长的绳带,也可能会在婴童穿着时拖在地上而导致绊倒,或卷入自行车、婴儿车等器械的轮轴中,引发拖拽伤害。
绳带要求存在问题的样品
4.色牢度
色牢度差的商品在使用过程中容易变色或者染料脱落沾染别的衣物,影响产品的美观,且脱落的染料分子可能通过皮肤被人体吸收而对健康造成危害。本次比较试验依据相关产品标准和GB 31701-2015对样品的耐汗渍色牢度、耐干摩色牢度、耐湿摩色牢度、耐光色牢度、耐光汗复合色牢度、洗液沾色程度进行测试比较。本次比较试验中,在相关标准有考核耐湿摩擦色牢度要求的69件样品中,有9件样品的测试结果存在问题。
耐湿摩擦色牢度存在问题的样品
(二)综合评价样品的各项目测试结果
1.附件安全项目测试结果
比较试验依据强制性国家标准GB 31701-201对样品的附件安全进行测试,测试项目包括附件锐利性、绳带要求、金属针等锐利物、耐久性标签位置。67件样品的附件锐利性、金属针等锐利物、耐久性标签位置(仅婴幼儿)的测试结果均符合相关标准要求。
2.化学安全评价情况
pH值、甲醛含量作为纺织产品的基本安全技术指标,在强制性国家标准GB 18401-2010和GB 31701-2015中均有明确的限制要求,而可萃取重金属在不少服装产品标准中也有限量规定,若产品的pH值、甲醛含量、可萃取重金属超标,会危害人体的身体健康,可能引发各种病变甚至致癌。
pH值:67件样品的pH值的测试结果均符合相关标准要求。
甲醛含量:67件样品的甲醛含量均为未检出。
可萃取重金属:67件样品中53件样品为未检出或测试结果≤标准限量值的10%,12件样品的测试结果介于标准限量值的10%~50%之间,2件样品的测试结果介于标准限量值的50%~100%。
3.色牢度评价情况
(1)耐汗渍色牢度(酸、碱):67件样品中55件样品的测试结果达到相关标准的优等品要求,7件样品达到一等品要求,5件样品符合合格品要求。
(2)耐干摩擦色牢度:67件样品中65件样品的测试结果达到相关标准的优等品要求,2件样品达到一等品要求。
(3)耐湿摩色牢度:相关标准有考核要求的59件样品中,23件样品的测试结果达到相关标准的优等品要求,28件样品达到一等品要求,8件样品达到最低要求。
耐湿摩色牢度测试
(4)耐光色牢度:相关标准有考核要求的64件样品的测试结果均符合标准要求。
(5)耐光、汗复合色牢度:相关标准有考核要求的35件样品中29件样品的测试结果达到相关标准的优等品要求,6件样品达到一等品要求。
(6)洗液沾色程度:洗液沾色程度用于考核样品洗涤时染料脱落致使洗液(水+洗涤剂)沾污的严重程度,作为近几年新出来的项目,目前仅在少数几个较新的国家标准或行业标准如FZ/T 73020-2019《针织休闲服装》、GB/T 22849-2024《针织T恤衫》、FZ/T 73017-2023《针织家居服》等有要求。洗液沾色程度差的服装在洗涤过程中容易发生颜色迁移,导致共洗的其他衣物被染色,影响衣物美观。67件样品中,有2件样品的测试结果为2-3级,2件样品的测试结果为3级,表现一般;13件样品的测试结果为3-4级,24件样品的测试结果为4级,表现较好;26件样品的测试结果为4-5级,表现优异。
洗液沾色程度测试
四、消费提示
1.尽量选择有信誉的大、中型商场或专卖店,购买知名企业知名品牌的产品。线上购买时,建议选择售后保障较好的平台,尽量从平台自营或品牌直营店铺购买。留存购物凭证,以便商品出现质量问题时能有效地维护自身的合法权益。
2.选购时注意查看商品的使用说明(标识)信息,内容包括制造者的名称和地址、产品名称、产品号型或规格、纤维成分及含量、维护方法、执行的产品标准、安全类别等,尽量不要选择标识信息明显不正确、内容不全甚至没标识的产品。
3.儿童肌肤比较娇嫩,贴身服装或者服装的贴身部分应选择以天然纤维为主且柔软透气的面料。尽量选择宽松的服装,以适合儿童好动的天性。
4.应特别注意服装上的绳带问题,选择无绳带或绳带少且短的服装。服装头部、颈部、背部尽量不要有绳带,其他绳带不要超出正常使用所需的长度,绳带末端不要有打结或立体装饰物(装饰物比绳带粗大,绳带被夹时可能由于装饰物卡住而无法拉出),以避免造成勒伤、缠绊等安全事故。
5.应选择装饰物少的儿童服装。对于拉链头在内的所有硬质附件,用手摸的方式确认这些附件不存在毛刺、锐利边缘或尖端,避免穿着时刺伤或划伤儿童皮肤。此外,轻轻拉拽包括珠片等附件,确认足够牢固,避免儿童穿着时将附件拽下放入嘴里而造成窒息等危险。
6.尽量选择浅色服装,减少染色牢度问题带来的风险。同时,注意检查是否有刺激性气味或其他令人不舒服的异味,以避免化学试剂超标而影响儿童身体健康。
7.新购买的儿童服装在穿用前,要进行充分的洗涤,以减少服装上残留的有害物质和染料浮色对皮肤的伤害。尽量不要选购只可干洗、不可水洗的儿童服装,干洗后在服装上残留的干洗剂也会影响儿童身体健康。
北京市消费者儿童服装比较试验符合要求样品结果汇总
备注:
1、样品若有理化性能项目(产品使用说明除外)的测试结果不符合相关标准要求,则不对该样品进行综合评价。
2、纤维含量、附件安全、pH值:只出具是否符合,不评定星级,也不参与综合评星。
3、综合评价的权重:产品使用说明10%,甲醛含量20%,可萃取重金属15%,色牢度55%。
4、本次比较试验的评星结果基于测试结果,参与综合评星的测试项目的测试数据按照评分标准转化为相应分数和对应星级,再根据各项目的分数和权重计算出综合分数、评定综合星级。“★”表示一星,“☆”表示半星,星级越多表示结果越好,最高为5星。
5、本次比较试验评价结果仅对购买的样品负责,仅代表样品所测项目、项目所测部位/材料的质量情况,不构成样品全部的质量情况,不构成对相关产品的推介和宣传。
北京市消费者协会儿童服装比较试验较差样品信息表
相关附件 |
||
|
||
相关文档 |
|
|
|
|